融創中國今日發布公告稱,將有條件借給樂視網共17. 9 億元,并同意有條件為樂視網不超過 30 億元的債務做擔保。——很顯然,孫宏斌還不打算放棄。

賈躍亭飄然遠去 孫宏斌還在掙扎
按照該公告, 2017 年 11 月 15 日,天津嘉睿(融創中國擺設控制的貸款人)與樂視致新(借款人)、樂視網(擔保人)簽訂第一份借款協議,天津嘉睿有條件向樂視致新提供借款人民幣 5 億元,用于樂視致新的一般運營資金。
作為第一筆借款的先決條件之一,天津嘉睿(質權人)別離與樂視致新、樂視網(出質人)訂立第一份股權質押協議,樂視致新將其持有的樂視投資100%股權質押給天津嘉睿,擔保金額為人民幣 5 億元,樂視網將其持有的重慶樂視小額貸款100%股權、霍爾果斯樂視新生代100%股權、樂視體育6.47%股權質押給天津嘉睿,擔保金額為人民幣 2 億元。
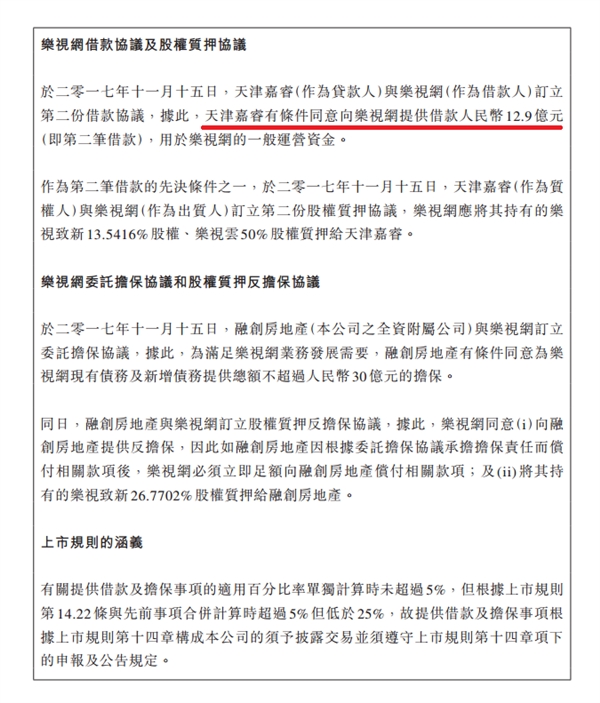
而按照第二份借款協議,,天津嘉睿有條件向樂視致新提供借款人民幣12. 9 億元,用于樂視致新的一般運營資金。
先決條件是雙方簽訂第二份股權質押協議,樂視網將其持有的樂視致新13.5416%股權、樂視云50%股權質押給天津嘉睿。
別的,融創房地產(融創中國全資附屬公司)與樂視致新簽訂委托擔保協議,為樂視網現有債務、新增債務提供不超過人民幣 30 億元的擔保。
融創中國體現:“本公司繼續長期看好大屏運營和內容領域的發展前景。經過一段時間的調整和優化,近期樂視致新和樂視影業整體運營狀況已取得了必然的恢復。”
截至公告之日,天津嘉睿持有樂視網8.56%股權、樂視致新33.4959%股權。樂視網、樂視致新為融創中國聯營公司。

