從尋找客戶、接近客戶、產品介紹、示范操作、推銷洽談,甚至到與客戶成交簽約的每一個步驟中,客戶都有可能提出異議。特別是在推銷洽談階段,正確地處理客戶的異議非常的關鍵。只有懂得客戶異議的產生原因和處理技巧,才能冷靜地化解客戶的異議。
4.5.1客戶異議的基本概念
1.客戶異議的定義
客戶異議是指客戶針對推銷人員及其在銷售中的各種活動所做出的一種反應,一般表現在對銷售介紹和銷售示范所提出的質疑、否定或不同意見與不同看法。
例如,您要去拜訪客戶,客戶卻說沒時間;您詢問客戶需求時,客戶隱藏了真正的動機;您向他演示產品時,他帶著不以為然的表情……這些都稱為客戶異議。
2.客戶異議的內涵
在很多時候,客戶異議并不是簡單的抱怨、挑剔,而是蘊含著豐富的內容。推銷人員要想成功地解決客戶異議,首先必須要搞清楚客戶異議的如下內涵。
(1)客戶異議是對銷售行為的必然反應。銷售員都希望自己遇到這樣的客戶——聽過你的陳述后,很快就露出笑臉,對你說:太好了,這正是我所需要的東西,多少錢,我買了。但事實上,客戶的反應常常是一 一我不需要買什么,請不要浪費我的時間氣銷售是從客戶的拒絕開始的,這是銷售行業的至理名言。因為拒絕通常是客戶提出的第一個異議,而對于銷售員來說,卻意味著銷售的開端,盡管這不夠美好。
(2)客戶異議既是成交障礙,也是成交信號。當客戶一味地贊美產品如何好時,很可能他心里根本就不想買;相反,客戶挑三揀四,滿嘴抱怨,恰恰表示他在認真衡量產品的優缺點,至少有購買打算,嫌貨才是買貨人,對于這一點,推銷人員必須很清楚。
(3)客戶異議是企業信息的源泉??蛻魧︿N售員說產品價格太高,款式不好,功能不全等,從售出產品的角度來看,是客戶在挑剔產品,但從企業生產者角度看,卻提供了產品改良方向。換句話說,客戶異議直接向銷售者提供了更有價值的信息,銷售員通過對這些信息的搜集,可以很快反饋給生產者,促進產品優化發展。有經驗的推銷人員可以從顧客異議中獲得三類信息:一是確認進一步勸導顧客購買的最好時機;二是了解顧客的新需求;三是發現企業產品及工作中存在的問題。對于第一類信息,關鍵在于因勢利導,切莫坐失良機;對于第二類信息,應盡快反饋到企業,以加速新產品開發,滿足顧客新的需求;對于第三類信息,則要特別重視據此對企業產品切實加以改進。
據推銷專家的研究,80%的銷售失敗乃是因為顧客不了解企業所推銷的產品或服務,因而顧客提出異議,等于告訴推銷人員:我看上了你的產品,但有關情況不詳,我需要得到更多的資料和服務。可見,顧客異議的提出及處理過程是一種雙向信息溝通過程。
3.正確看待客戶異議
通過客戶提出來的異議,推銷人員可以理解客戶到底在想什么。有經驗的推銷人員知道,最困難的是面對那些保持沉默、不愿交流的客戶;而那些提出異議的客戶,實際上是對產品感興趣的人。有句俗話褒貶是買主,喝彩是閑人。這句話對我們分析顧客異議很有啟發。老練的推銷人員都有這樣的經驗:喜歡挑剔的顧客多半是誠心要買的。所以,正確對待異議的態度應當是歡迎它。如果沒有異議,就可能沒有買賣。有研究表明:當客戶有異議時,64%的結果是成功的;而當異議不存在時,則成功的概率只有54%O一般來說,在面對客戶的異議時,最好要抱著以下的態度和看法。
(1)異議是宣泄客戶內心想法的最好指標。
(2)異議經由處理能縮短銷售周期,而爭論則會拖延甚至葬送銷售進程。
(3)沒有異議的客戶才是最難應對的客戶。
(4)異議表示你提供的利益仍然不能滿足對方的需求。
(5)注意聆聽,區分真異議、假異議及隱藏的異議。
(6)不用夸大不實的話來處理異議,當不知道答案時,請說我將盡快提供答案。
(7)將異議視為客戶希望獲得更多信息的信號。
(8)異議表示客戶仍有求于你。
4.5.2客戶異議的類型劃分
客戶異議的類型,可以按照其內容和性質兩個方面的標準進行劃分。
1.按客戶異議的性質分類
(1)真異議??蛻粽J為目前沒有需要,或對你的產品不滿意,或對你的產品持有偏見。例如,客戶從別人那里聽說你的產品容易出故障。對于此類真異議,推銷人員必須視情形考慮是立刻處理還是延后處理, 具體處理時機在本節后面進行介紹。
(2)假異議。假異議通常可以分為兩種,一種是指客戶用借口、敷衍的方式應付推銷人員,目的是不想誠意地和推銷人員會談;另一種是客戶提出很多異議,但這些異議并不是他們真正在意的地方,如這件衣服 是去年流行的款式,已過時了這車子的外觀不夠流線型……雖然聽起來也是異議,但不是客戶真正的異議。對于這類異議,推銷人員應當首先了解顧客借口后面的真實動機,幫助顧客共同努力消除真正的 障礙。表4-2列出了顧客借口背后的真實原因,但要注意給顧客一個從借口上下來的臺階。
(3)隱藏的異議。隱藏的異議指客戶并不提出真異議,而是提出各種假異議,目的是要借此假象達成隱藏異議解決的有利環境。例如,客戶希望降價,但卻提出其他如品質、外觀、顏色等異議,以降低產品的價 值,從而達到降價的目的。再如,有的顧客為了掩飾自己無權做出購買決定,就推說商品質量有問題,或者托詞要比較比較再決定。在這種情況下,推銷人員即使消除了顧客的借口,也不能達成交易。
表4-2顧客借口背后的真實原因

2.按客戶異議的內容分類
(1)需求異議。需求異議就是指客戶以自己沒有這種產品需求而提出異議。這方面的原因有兩個:第一,真的不需要,可能他已經有了;第二,客戶需要,只是沒決定購買。比如覺得款式太舊,客戶不喜歡(此時 需深層挖掘,找出真正拒絕的原因解決)。
(2)價格異議。討價還價是購買習慣,可用產品質量、款式等打消這種價格異議。
(3)產品異議。也叫質量異議,對產品質量提出質疑,是異議中較難攻克的一種。
(4)購買時間的異議。多數是借口,銷售員要有效地讓客戶表達出未說明的原因。如果是由于企業不能及時供貨,那么,銷售員就要誠懇解釋原因,以獲得客戶諒解。
(5)銷售員異議。包括語言、行為、眼神,不注意銷售禮儀,工作不專注等。
(6)服務異議。是對購買前后一系列服務的具體方式、內容、時間等方面提出的反對意見。要提高服務水平,盡量同客戶進行協商,最好能采取一些補救措施。
(7)支付能力異議。這種異議很少直接表現,往往轉變成其
他異議。如果直接表示沒錢時,可能是在掩飾需求或者價格等,即便是真的沒有支付能力,也要真誠對待,給對方留下好印象;對于假裝不具備支付能力的客戶,要想方設法找到真正原因,然后攻克。
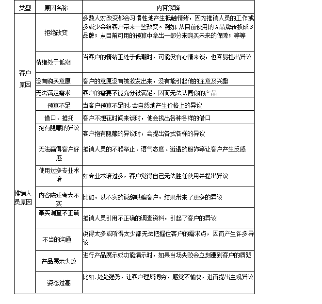
4.5.3客戶異議的產生原因
只有了解客戶異議的產生原因,并針對原因采取有的放矢的對策,才能真正有效地化解客戶異議??蛻舢愖h的產生原因來自客戶和推銷人員兩個方面,如表4-3所示。
表4-3客戶異議的產生原因
4.5.4處理客戶異議的原則
客戶異議的處理,必須遵循以下幾個基本原則,才有可能將其轉換為成交的機會。
1.事前做好充分的準備
不打無準備之仗是推銷人員戰勝客戶異議應遵循的一個基本原則。推銷人員在走出公司大門之前,就要將客戶可能會提出的各種異議列出來,然后考慮一個完善的答復。面對客戶的異議,做一些事前準備可以做到心中有數、從容應對,反之,則可能驚慌失措、不知所措,或不能給客戶一個圓滿的答復以說服客戶。
國外的許多企業經常組織一些專家來收集客戶的異議,制定標準應答用語,并要求推銷人員牢記、運用。
2.選擇適當時機
優秀的推銷人員對客戶異議不僅要能給予較圓滿的答復,而且還要能選擇恰當的時機進行答復。推銷人員對客戶異議答復的時機選擇有如下四種情況。
(1)在客戶異議尚未提出時解答
推銷人員覺察到客戶會提出某種異議,最好在客戶提出之前就主動提出并給予解釋,這樣可使推銷人員爭取主動,做到先發制人,避免因糾正客戶看法或反駁客戶的意見而引起不快。推銷人員完全有可能預先揣摩客戶異議并搶先處理,因為客戶異議的發生有一定的規律性,如推銷人員談論產品的優點時,客戶很可能會從最差的方面去琢磨問題;有時,客戶沒有提出異議,但其表情、動作及措辭和聲調卻可能有所流露,推銷人員覺察到這種變化時可以搶先解答。
(2) 在異議提出后立即回答
在有些情況下,客戶異議需要立即回答,這樣,既可以促使客戶購買,又表示對客戶的尊重。一般來講,對于以下問題,要立刻處理客戶異議。
-
當客戶提出的異議是屬于他關心的重要事項時。
-
當您必須處理后,才能繼續進行銷售的說明時。
-
當您處理異議后,能立刻要求對方簽訂合同時。
(3) 過一段時間再延期回答
有時候,急于回答客戶的此類異議是不明智的。經驗表明:與其倉促地答錯十題,還不如從容答對一題。以下異議需要推銷人員暫時保持沉默。
-
當異議顯得模棱兩可、含糊其辭、讓人費解時。
-
當異議顯然站不住腳、不攻自破時。
-
當異議不是三言兩語就可以辯解得了時。
-
當異議超過了推銷人員的能力水平時。
-
當異議涉及較深的專業知識,不易為客戶馬上理解時。
(4) 選擇干脆不回答
許多異議不需要回答,如無法回答的奇談怪論、容易造成爭論的話題、廢話、可一笑置之的戲言、異議具有不可辯駁的正確性、明知故問的發難等。推銷人員可以采取以下處理技巧:沉默;裝作沒聽見,按自己的思路說下去;答非所問,悄悄扭轉對方的話題;插科打揮幽默一番,最后不了了之等。
3.不要與客戶爭辯
不管客戶如何批評,推銷人員永遠不要與客戶爭辯,爭辯是銷售的第一大忌,它不是說服客戶的好方法。與客戶爭辯,失敗的永遠是推銷人員。正如一句銷售的行話所說:占爭辯的便宜越多,吃銷售的虧越大氣。實際上,客戶異議中提出的要求就是對推銷人員的考驗,如果推銷人員積極地想辦法、動腦筋,滿足客戶的要求,那推銷人員就取得了成功;如果推銷人員故步自封、驕傲自滿,盡力爭辯,那么就會被競爭對手搶占先機,最終,自己企業也會被競爭對手打敗。
推銷人員在與客戶溝通時,如果客戶不了解產品的情況,或對產品有誤解,這都是很正常的事。其實,客戶說出他們的理由時,一定有他們認為正確的道理,這時推銷人員最好的辦法,就是站在他們的立場上,用事實證明給他們看,拿出你的成功案例,讓他們去體驗,而不是去爭辯。人都有自尊心,當你當面否定一個人的觀點時,他會盡力維護自己的想法,就算你贏得了爭辯,最后也會失去訂單,何必呢?
4.尊重客戶的想法
推銷人員要尊重客戶的想法和意見??蛻舻南敕ê鸵庖姛o論是對還是錯、深刻還是幼稚,推銷人員都不能表現出輕視的樣子(如不耐煩、輕蔑、走神、東張西望、繃著臉、套拉著頭等)。推銷人員要雙眼正視客戶,面部略帶微笑,表現出全神貫注的樣子。并且,推銷人員不能語氣生硬地對客戶說:你錯了連這你也不懂;也不能顯得比客戶知道得更多:讓我給你解釋一下……你沒搞懂我說的意思,我是說……這些說法明顯地抬高了自己,貶低了客戶,會挫傷客戶的自尊心。
很多推銷人員都非常了解自己的產品、市場的情況。這本身是件好事,很多公司招聘銷售人員的時候,對產品的培訓是必不可少的,所以在跟客戶溝通的時候,大部分都在談自己的產品如何得好,如何得出色,但有可能忽略了客戶真正的需求。
有句話講得非常好幫助別人買東西,比推銷自己的東西給別人更容易。銷售人員是客戶與公司的中間人,很多推銷人員只記得自己代表的是公司,卻忘了自己其實也是客戶的顧問,有時候客戶并不知道自己需要什么,正如沒有出來電磁爐的時候,人們誰也沒有想到要買電磁爐。就算是同樣的產品,購買的目的也會不一樣。例如,有的人買太陽鏡是為了耍酷,有的是不想讓人認識自己,而有人可能是眼睛腫了想遮一下。所以,推銷人員一定要想到自己是客戶的顧問,要滿足客戶的需求,而不是單純地推銷產品。
4.5.5客戶異議的處理方法
由于客戶異議的具體類型和產生原因是多種多樣的,并且其表現形式以及發生的時間、地點、環境條件也各不相同。因此,處理客戶異議的方法也是各種各樣。
1.詢問法
詢問法是指當客戶表現異議時,主動問其原因。這在處理異議中扮演著兩個角色。
首先,通過詢問可以把握住客戶真正的異議點。推銷人員在沒有確認客戶異議重點及程度前,直接回答客戶的異議,可能會引出更多的異議。推銷人員不要過于自信,認為自己已能猜出客戶為什么會這樣或為什么會那樣,要讓客戶自己說出來。當你問為什么的時候,客戶必然會做出以下反應:他必須回答自己提出反對意見的理由,說出自己內心的想法;他必須再次地檢視他提出的反對意見是否妥當。此時,推銷人員能聽到客戶真實的反對原因及明確地把握住反對的項目,他也能有較多的時間思考如何處理客戶的反對意見。
其次,通過詢問,還可以直接化解客戶的反對意見。另外,有時推銷人員也能通過客戶提出反問的技巧,直接化解客戶的異議。
2.直接反駁法
一般來說,不要直接反駁客戶,因為這容易陷入與客戶爭辯而不自知的地步,往往事后懊惱,并很難再挽回。但是,對于有些情況,推銷人員必須直接反駁以糾正客戶的錯誤觀點。例如,當客戶對企業的服務、誠信有所懷疑,或當客戶引用的資料不正確時,就必須直接反駁。因為客戶若對你企業的服務、誠信有所懷疑,你拿到訂單的機會幾乎是零。例如,當保險企業的理賠誠信被懷疑時,你還會去向這家企業投保嗎?如果客戶引用的資料不正確,你能以正確的資料佐證你的說法,客戶會很容易接受,反而對你更信任。
使用直接反駁技巧時,在遣詞造句方面要特別留意,態度要誠懇,要本著對事不對人的原則,切勿傷害客戶的自尊心,要讓客戶感受到你的專業與敬業。
3.是的……如果法
人有一個通性,不管有理沒理,當自己的意見被別人直接反駁時,內心總會感到不快,尤其是當他遭到一位素昧平生的推銷人員的正面反駁時。屢次正面反駁客戶會讓客戶惱羞成怒,就算你說得都對,而且也沒有惡意,也會引起客戶的反感,因此,推銷人員最好不要開門見山地直接提出疚對的意見。在表達不同意見時,盡量利用是的……如果的句法,軟化不同意見。請比較表4-4中A、B的兩種說法,感覺是否有天壤之別。
表4-4直接反駁法與是的……如果法的比較
請養成用上面所列B的方式表達您不同的意見,這樣您將受益無窮。
4.忽視法
忽視法就是當客戶提出一些反對意見,這些意見和眼前的交易扯不上直接關系時,推銷人員只要面帶笑容,表面同意他就行。對于一些,為反對而反對,,或只是想表現自己的看法高人一等,的客戶意見,如果認真地處理,不但費時,而且會引出其他細節問題。因此,你只要讓客戶滿足了表達的欲望,就可采用忽視法迅速引開話題,例如微笑點頭(表示同意或表示聽了你的話)你真幽默嗯!高見!等。
5.補償法
當客戶提出異議且有事實依據時,你應該承認并欣然接受,強力否認事實是不明智的舉動,但要設法給客戶一些補償,讓他取得心理上的平衡。世界上沒有一樣十全十美的產品,補償法能有效地彌補產品本身的弱點。補償法的運用范圍非常廣泛,效果也很實際。
6.太極法
太極法取自太極拳中的借力使力。太極法用在銷售上的基本做法是,當客戶提出某些不購買的異議時,推銷人員能立刻回復說:這正是我認為你要購買的理由!也就是推銷人員能立即將客戶的反對意見,直接轉換成為什么他必須購買的理由。太極法能處理的異議多半是客戶通常并不十分堅持的異議,特別是客戶的某些借口,其最大的目的是讓推銷人員能借助于處理異議,而迅速地陳述他能帶給客戶的利益,以引起客戶注意。
我們在日常生活中也經常碰到類似太極法的說辭。例如主管勸酒時,你說不會喝,主管立刻回答說:就是因為不會喝,才要多喝多練習。你想邀請女朋友出去玩,女朋友推托心情不好,不想出去,你會說:就是心情不好,所以才需要出去散散心!