用戶背景
四川龍泉驛華油興能天然氣有限公司為成都龍泉驛區、成都市經濟開發區20多萬戶用戶提供天然氣供氣服務。成都市經濟開發區正處于高速發展的階段,眾多大中型企業落戶于此。這些客戶用氣是否穩定、方便、高效,是龍泉華油興能天然氣公司最為關注的問題。根據整個經開區發展的用氣需求,龍泉燃氣從2011年啟動了中國石油經開區配氣站的建設,對經開區、龍泉驛區的燃氣管網進行了整體優化,提供高質量的燃氣服務。
用戶需求
為客戶提供“真誠、高效、務實”的服務是公司的一貫宗旨。然而,由于成都市經濟開發區的超常規快速發展,龍泉燃氣的客戶服務面臨著諸多挑戰:客戶來電太多,高峰期應接不暇;客戶咨詢的常規問題沒有提供統一的參考依據,查找半天浪費時間;客戶投訴的問題工單無法統一管理,服務狀態查詢復雜;同一個客戶多次打入電話時,不是同一個話務員接話,一個問題要詢問幾次,造成客戶不耐煩……由于種種限制,燃氣公司一時成為“投訴大戶”。
為了及時有效解決用戶投訴、反饋存在的各種問題,星網銳捷統一通信幫助龍泉天燃氣公司建立了客戶服務呼叫中心系統,與天然氣網上營業廳系統、短信通知系統無縫對接,架設起了全面、立體的服務網絡。
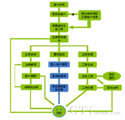
立體化的服務網絡
星網智信呼叫中心是基于IP的一體化客戶服務呼叫中心解決方案,以用戶最常使用的400服務電話為中心,連通網上營業廳、短信營業廳,形成了電話、網絡、短信“三位一體”的立體化服務網絡,用戶可以通過電話、短信、網絡中的任何一種方式,方便地向龍泉燃氣公司進行咨詢、投訴或建議。
同時,服務中心建立起內部工單流程系統,從坐席接到客戶業務受理需求開始,驅動客戶業務派單、處理、反饋、結單等一系列流程。這種CEBP(Communication Enabled Business Process)的方式,加速了問題的處理速度,并確保每一條問題都能被隨時跟蹤,避免出現“無頭公案”和“爛尾問題”,大大提升了客戶服務質量。

有力的培訓保障
僅僅建立了“三位一體”的立體服務中心還不夠,為了保證服務中心的長期順利運轉,對系統的維護人員、服務人員要求很高。星網銳捷統一通信針對這種情況,對龍泉燃氣服務中心的系統管理員和呼叫中心班長等進行了專業的培訓,確保系統日常使用、維護順利進行,為呼叫中心的正常運作提供了保障。
用戶價值
在星網銳捷的幫助下,四川龍泉驛華油興能天然氣公司建立了以IP呼叫中心為核心的立體化服務系統,客戶的投訴渠道更多樣化,投訴問題得以快速有效地解決,客戶滿意度顯著改善,同時公司的形象大大提升,獲得了龍泉天然氣公司領導的認可。