索引類型
聚簇索引: 葉子節點存儲的是行記錄,每個表必須要有至少一個聚簇索引。使用聚簇索引查詢會很快,因為可以直接定位到行記錄
普通索引:二級索引,除聚簇索引外的索引,即非聚簇索引。普通索引葉子節點存儲的是主鍵(聚簇索引)的值。
聚簇索引遞推規則:
- 如果表設置了主鍵,則主鍵就是聚簇索引
- 如果表沒有主鍵,則會默認第一個NOT NULL,且唯一(UNIQUE)的列作為聚簇索引
- 以上都沒有,則會默認創建一個隱藏的row_id作為聚簇索引
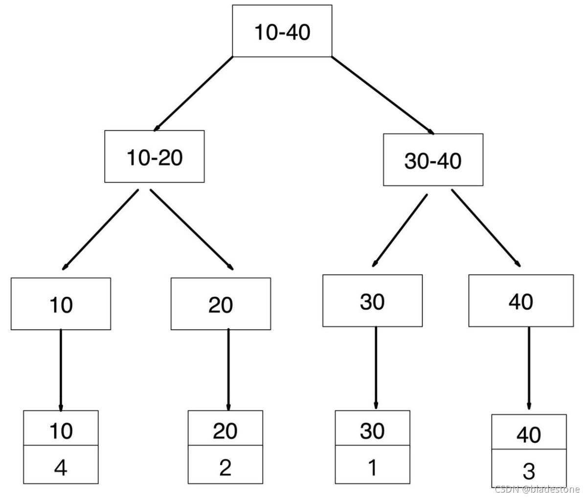
索引結構
id 是主鍵,所以是聚簇索引,其葉子節點存儲的是對應行記錄的數據

非聚簇索引(Non-ClusteredIndex)

聚簇索引查詢
如果查詢條件為主鍵(聚簇索引),則只需掃描一次B+樹即可通過聚簇索引定位到要查找的行記錄數據。
如:select * from user where id = 1;

非聚簇索引查詢
如果查詢條件為普通索引(非聚簇索引),需要掃描兩次B+樹,第一次掃描通過普通索引定位到聚簇索引的值,然后第二次掃描通過聚簇索引的值定位到要查找的行記錄數據。
如:select * from user where age = 30;
1. 先通過普通索引 age=30 定位到主鍵值 id=1
2. 再通過聚集索引 id=1 定位到行記錄數據

先通過普通索引的值定位聚簇索引值,再通過聚簇索引的值定位行記錄數據,需要掃描兩次索引B+樹,它的性能較掃一遍索引樹更低。
索引覆蓋
只需要在一棵索引樹上就能獲取SQL所需的所有列數據,無需回表,速度更快。
例如:select id,age from user where age = 10;

使用id,age,name查詢:
select id,age,name, salary from user where age = 10;
explain分析:age是普通索引,但name列不在索引樹上,所以通過age索引在查詢到id和age的值后,需要進行回表再查詢name的值。此時的Extra列的Using where表示進行了回表查詢

Type: all, 表示全表掃描
增加表的聯合索引:CREATE INDEX idx_user_name_age_salary ON mydb.user (name, age, salary);
explain分析:此時字段age和name是組合索引idx_age_name,查詢的字段id、age、name的值剛剛都在索引樹上,只需掃描一次組合索引B+樹即可,這就是實現了索引覆蓋,此時的Extra字段為Using index表示使用了索引覆蓋。

分頁查詢(非利用索引):

添加索引之后,即可實現利用索引快速查找。
總結
到此這篇關于MySQL中回表和索引覆蓋的文章就介紹到這了,更多相關MySQL回表和索引覆蓋內容請搜索腳本之家以前的文章或繼續瀏覽下面的相關文章希望大家以后多多支持腳本之家!
您可能感興趣的文章:- MySQL 的覆蓋索引與回表的使用方法
- mysql利用覆蓋索引避免回表優化查詢
- mysql回表致索引失效案例講解
- mysql索引覆蓋實例分析