1. 導入庫
import numpy as np #矩陣運算
import matplotlib.pyplot as plt #可視化
import random #產生數據擾動
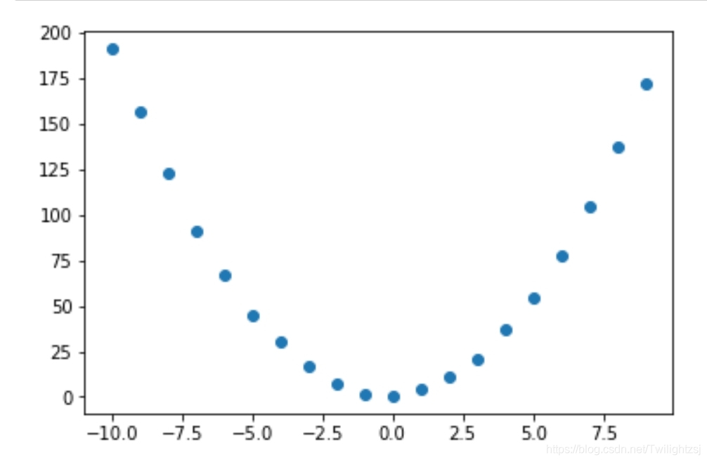
2. 產生數據
擬合曲線 y = 2 × x2 + x + 1
X_m = np.mat([[i**2, i, 1] for i in range(-10,10)]) #矩陣類型,用于運算
y_m = np.mat([[2*x[0,0]+x[0,1]+1+random.normalvariate(0,1)] for x in X_m]) #矩陣類型,用于運算
X_a = np.asarray(X_m[:,1].T)[0] #array類型,用于可視化
y_a = np.asarray(y_m.T)[0] #array類型,用于可視化
plt.scatter(X_a, y_a) #顯示數據
plt.show()

3. BGD
def BGD(X,y,w0,step,e): #批量梯度下降法
n=0
while n=10000:
w1 = w0-step*X.T.dot(X.dot(w0)-y)/X.shape[0]
dw = w1-w0;
if dw.dot(dw.T)[0,0] = e**2:
return w1
n += 1
w0 = w1
return w1
4. 計算
w_m = BGD(X_m,y_m,np.mat([[5],[3],[2]]),1e-4,1e-20) #可自行調參
w_a = np.asarray(w_m.T)[0]
print(w_a)
array([1.99458492, 0.91587829, 1.48498921])
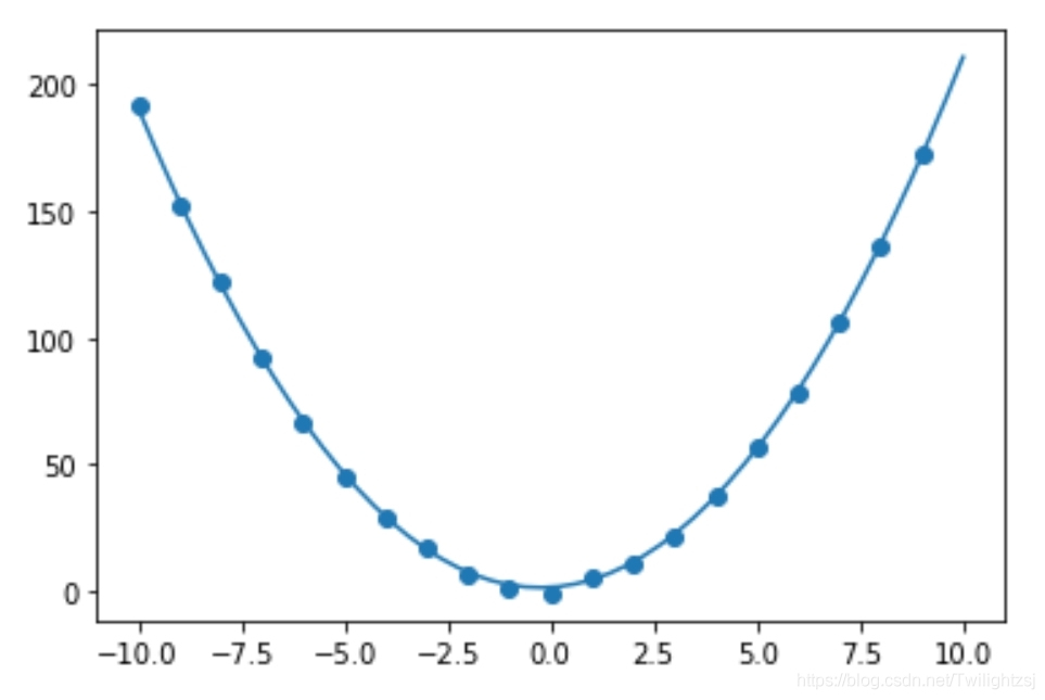
5. 評價( R 2)
y_mean = y_a.mean()
y_pre = np.array([w_a[0]*x[0,0]+w_a[1]*x[0,1]+w_a[2] for x in X_m])
SSR = ((y_pre-y_mean)**2).sum()
SST = ((y_a-y_mean)**2).sum()
R2 = SSR/SST
print(R2)
0.9845542903194531
我們可以認為擬合效果不錯。如果 R 2 R^{2} R2的值接近0,可能需要重新調參。
6. 結果展示
X = np.linspace(-10,10,50)
y = np.array([w_a[0]*x**2+w_a[1]*x+w_a[2] for x in X])
plt.scatter(X_a,y_a)
plt.plot(X,y)
plt.show()

到此這篇關于Python實現批量梯度下降法(BGD)擬合曲線的文章就介紹到這了,更多相關Python 批量梯度下降內容請搜索腳本之家以前的文章或繼續瀏覽下面的相關文章希望大家以后多多支持腳本之家!
您可能感興趣的文章:- python應用Axes3D繪圖(批量梯度下降算法)
- Python編程實現線性回歸和批量梯度下降法代碼實例