什么是Application Cache
HTML5引入了應用程序緩存技術,意味著web應用可進行緩存,并在沒有網絡的情況下使用,通過創建cache manifest文件,可以輕松的創建離線應用。
Application Cache帶來的三個優勢是:
① 離線瀏覽
② 提升頁面載入速度
③ 降低服務器壓力
而且主要瀏覽器皆以支持Application Cache,就算不支持也不會對程序造成什么影響
離線存儲技術
HTML5提出了兩大離線存儲技術:localstorage與Application Cache,兩者各有應用場景;傳統還有離線存儲技術為Cookie。
經過實踐我們認為localstorage應該存儲一些非關鍵性ajax數據,做錦上添花的事情;
Application Cache用于存儲靜態資源,仍然是干錦上添花的事情;
而cookie只能保存一小段文本(4096字節);所以不能存儲大數據,這是cookie與上述緩存技術的差異之一,而因為HTTP是無狀態的,服務器為了區分請求是否來源于同一個服務器,需要一個標識字符串,而這個任務就是cookie完成的,這一段文本每次都會在服務器與瀏覽器之間傳遞,以驗證用戶的權限。
所以Application Cache的應用場景不一樣,所以使用也不一致。
Application Cache簡介
Application Cache的使用要做兩方面的工作:
① 服務器端需要維護一個manifest清單
② 瀏覽器上只需要一個簡單的設置即可
<html manifest="demo.appcache">
以例子做說明:
CACHE MANIFEST
CACHE:
# 需要緩存的列表
style1.css
1.jpg
01.js
http://localhost/applicationcache/02.js
http://localhost/applicationcache/zepto.js
NETWORK:
# 不需要緩存的
4.jpg
FALLBACK:
# 訪問緩存失敗后,備用訪問的資源,第一個是訪問源,第二個是替換文件*.html /offline.html
2.jpg/3.jpg
首先我這里報了一個錯:
Application Cache Error event: Manifest fetch failed (404)
這個錯誤的原因是:manifest 文件需要配置正確的 MIME-type,即 "text/cache-manifest"。必須在 web 服務器上進行配置,不同的服務器不一樣

\APPLICATIONCACHE
01.js
02.js
1.jpg
2.jpg
3.jpg
4.jpg
demo.appcache
index.html
style1.css
style2.css
web.config
zepto.js
這樣一來便可以離線應用了,這個時候就算斷網了,那些文件依舊能訪問

這里有一點值得注意,比如這里不帶/index.html他會將“applicationcache/”緩存,其實這個就是index.html
manifest 文件可分為三個部分:
CACHE MANIFEST - 在此標題下列出的文件將在首次下載后進行緩存
NETWORK - 在此標題下列出的文件需要與服務器的連接,且不會被緩存
FALLBACK - 在此標題下列出的文件規定當頁面無法訪問時的回退頁面(比如 404 頁面)

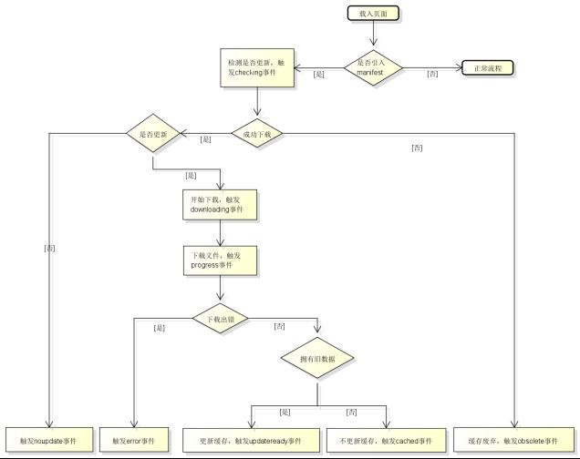
如圖所示,HTML5定義了幾個事件點,但是我們一般不會主動使用js去操作什么,大多數情況下,我們完全依賴瀏覽器的處理即可。
尺寸限制
Application Cache的尺寸限制統一在5M,我這里做一個測試:

如所示,兩個css文件依舊超過了5M這個時候
Document was loaded from Application Cache with manifest http://localhost/applicationcache/demo.appcache
index.html:1 Application Cache Checking event
index.html:6 GET http://localhost/applicationcache/style2.css net::ERR_FAILED
index.html:1 Application Cache NoUpdate event
index.html:11 GET http://localhost/applicationcache/2.jpg net::ERR_FAILED
index.html:12 GET http://localhost/applicationcache/3.jpg net::ERR_FAILED
如所示,style2已經不能緩存了,這個會造成什么問題呢?
比如我A頻道維護了自己的Application Cache,B頻道也維護了自己的,這個時候A頻道如果使用達到了一個峰值,會導致B頻道所有的緩存失效,所以:
建議Application Cache,存儲公共資源,不要存儲業務資源
一些問題
由更新機制來說,首次更新manifest時,因為頁面加載已經開始甚至已經完成,緩存更新尚未完成,瀏覽器仍然會使用過期的資源;瀏覽器是當Application Cache有更新時,該次不會使用新資源,第二次才會使用。這個時候update事件中執行window.reload事件。
window.applicationCache.addEventListener("updateready", function(){
window.location.reload()
});
由上例可以知道,緩存的不只是顯示定義的文件,比如上例中的applicationcache/時便會默認保存index.html為映射的數據,并且包含demo.appcache文件,很多時候會遇到一次文件更新線上老是不更新,這個時候隨便在manifest配置文件中做一點修改即可更新。
比如我們將這里代碼做一個改變:
<html manifest="demo.appcache">
=>
<html manifest="demo1.appcache">
這個時候如果不做demo.appcache的更新的話,緩存將不會更新,原因是index.html被緩存了,檢測的仍然是原manifest清單
各個頁面統一管理自己的manifest清單,意思是a頁面配置了common.js,b頁面也配置了common.js,意思是a頁面更新后,b頁面的manifest不更改的話,b頁面依舊讀取的是老版本的文件,這個有一定道理卻也有一定浪費,需要公共頁面做處理。
總結
從可用性與易用性來說,Application Cache是值得使用的,但是最好是做靜態資源的緩存,真正要實現離線應用還得花更多的功夫呢!